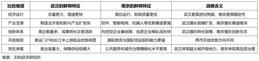
站在全国城市竞争格局加快重塑、区域中心城市功能持续提升的新阶段,武汉与南京这两座重量级城市,正以不同路径演绎高质量发展的现实样本。武汉的突出特点,是总量突破更快、增长势头更强、制造升级更猛、超大城市承载力持续放大;南京的突出特点,则在于创新密度更高、产业层级更优、财政质量更稳、开放平台更强、城市治理和公共服务品质更佳。两座城市并非简单意义上的“高下之争”,而是分别代表了我国大城市高质量发展的两种优势模型:一类是以规模能级、产业纵深和枢纽扩张见长的“增长型强市”,另一类是以创新生态、先进产业和高端要素集聚见长的“质量型强市”。
从2025年的最新成绩看,武汉地区生产总值达到22147.35亿元、增长5.6%,社会消费品零售总额突破9000亿元,货物进出口总额增长12.7%,城镇新增就业29.9万人,高新技术企业突破1.7万家,技术合同成交额突破2700亿元,集成电路产业规模突破1000亿元,武汉港集装箱吞吐量达195万标箱,天河机场旅客吞吐量超3000万人次。南京全年地区生产总值超1.94万亿元、增长5.2%,一般公共预算收入1620.9亿元、增长1.6%,工业投资增长12.1%,软件和信息服务业成为首个万亿级产业,技术合同成交额近1100亿元,科技型中小企业超2.3万家,新增国家专精特新“小巨人”企业125家,城镇新增就业21.9万人,轨道交通运营里程达到524.4公里,PM2.5年均浓度降至27.1微克/立方米。
更值得关注的是,2026年两市对未来发展的部署已经,已经从“稳住基本盘”进一步转向“在新周期中抢占制高点”。武汉提出2026年地区生产总值增长5.5%左右,城镇新增就业25万人以上,居民消费价格涨幅2%左右,居民收入增长与经济增长同步。 南京提出2026年地区生产总值增长5%以上,一般公共预算收入增长1%左右,社会消费品零售总额增长4.5%左右,居民收入增长与经济增长同步,并围绕产业、科技、服务业和重大项目形成了更为细化的任务体系。
综合判断,武汉正处于“能级跃升、增长突破、产业做厚”的关键窗口期,南京正处于“创新领跑、结构升级、城市品质再提升”的关键巩固期。前者更像一座持续拉开增长斜率、强化国家战略支撑能力的“进位型城市”,后者更像一座稳定高位运行、不断提升发展质量和资源配置能力的“定盘型城市”。对决策层而言,最有价值的结论不是简单判断哪座城市更强,而是要识别两市在未来国家战略、区域协同和产业布局中分别具备哪些不可替代的功能位势。
从最新政府工作报告反映出的发展轨迹来看,武汉和南京都保持了强劲的发展态势,但各自的优势结构已经越来越清晰。武汉的竞争力,首先体现在经济总量率先跨越新台阶。地区生产总值达到22147.35亿元,意味着武汉已率先站上2.2万亿元平台,在中部龙头城市中的首位度和在全国城市中的影响力进一步增强。与此同时,5.6%的增速也表明,武汉不是“靠体量惯性前行”,而是在较大基数上仍然保持较快增长,呈现出典型的扩量与提质并行特征。
南京的优势则更多体现在高位稳定、质量引领和结构先进方面。虽然总量略低于武汉,但其2025年GDP仍然超过1.94万亿元,继续稳居全国省会城市前列;更重要的是,南京一般公共预算收入达到1620.9亿元、税收占比达到较高水平,体现出较强的财政质量和税源结构优势。这说明南京的发展不是单纯依赖投资拉动或短周期刺激,而是依托先进制造、现代服务、科技创新和高端要素集聚能力,在高位平台上实现稳健运行。

如果用一句话概括,武汉是“规模—产业—枢纽”三位一体的增长型强市,南京是“创新—产业—治理”协同发力的质量型强市。这既决定了两市竞争的焦点,也决定了两市合作的空间。
总量决定城市能级,增速决定发展弹性。从2025年成绩看,两城都处于全国核心城市第一梯队,但武汉在总量和增速上同时占优。这意味着武汉当前的“进位态势”更强,城市综合竞争力正在由区域龙头加速走向全国更高能级。
虽然南京GDP略低,但值得高度重视的是,其在2025年外部环境承压、房地产调整和需求不足的背景下,仍实现5.2%的增长,而且工业投资增速达到12.1%,居全省第一。这表明南京的稳增长,并非传统动能简单延续,而是以产业升级和工业扩张为支撑的“结构性稳增长”。对于一座高基数、成熟型城市而言,这种表现本身就说明其发展韧性很强。

制图:天和经济研究所
从2026年目标设定看,武汉提出GDP增长5.5%左右,南京提出5%以上。两者都体现了稳中有进的主基调,但武汉的目标更积极,释放出继续争先进位、放大国家中心城市辐射带动力的强烈信号。南京则更强调稳住基本盘、巩固高质量发展态势,在目标设定上保留了弹性和稳健空间。
这一差异并不意味着一方进取、一方保守,而是反映出两市所处阶段不同。武汉当前更需要通过较快增长进一步巩固总量优势和区域首位度,南京则更需要在高质量发展框架下,把增长、财政、消费、科技和产业升级统筹在一个稳健节奏中推进。
观察城市竞争力,关键不在于有没有产业,而在于产业体系是否具备战略性、韧性和成长性。武汉2025年的产业表现,最突出的特征是新旧动能转换加快,高技术制造业成为增长主引擎,其中,新能源汽车产量增长40.2%,人工智能、低空经济、氢能等产业规模增长20%以上,3D打印设备产量增长86.5%,工业机器人产量增长21.5%,集成电路圆片产量增长21.9%,高技术制造业对规上工业增长贡献率达到58.2%。这说明武汉已不只是传统工业大市,而是在战略性新兴产业和未来产业方向上形成了越来越强的成长曲线。
南京的产业优势,则更多体现为优势赛道做深做透、先进产业集群能级更高。2025年南京软件和信息服务业成为首个万亿级产业,智能电网产业规模超5000亿元,新一代信息通信、集成电路等5个战略性新兴产业实现两位数增长,工业机器人产量增长35.4%,生物医药制造业增长10.3%,新能源汽车产量实现翻番。进入2026年,南京更进一步提出智能电网产业规模突破5700亿元、集成电路产业规模达1100亿元、机器人核心产业规模达500亿元、工业机器人产量达6.5万台、智能网联新能源汽车营收突破2700亿元。这表明南京已经不是简单地“有几个强产业”,而是在不断把优势产业赛道变成可持续的高能级产业体系。

制图:天和经济研究所
南京这座城市,未来双城产业竞争的核心,不会是低水平重复,而是功能分化中的高水平竞合。武汉更适合继续放大其在先进制造、新兴产业规模化扩张和中部供应链整合中的枢纽作用;南京更适合继续巩固其在高端软件、智能电网、机器人、生物医药和人工智能场景应用方面的引领地位。
当前城市竞争,本质上越来越表现为创新体系竞争。从2025年数据看,武汉和南京都是全国创新版图上的高地,但创新优势形态并不相同。武汉2025年新增“两院”院士11位,高新技术企业突破1.7万家,技术合同成交额突破2700亿元,自然指数—科研城市排名位居全球第8、全国第5。这一组数据说明,武汉在高端人才导入、创新企业扩容和科技成果转化转化方面,已经具备极强的综合爆发力。
南京则体现出典型的“创新生态型城市”特征。2025年全市科技型中小企业超2.3万家,技术合同成交额近1100亿元,新增国家专精特新“小巨人”企业125家,国家备案大模型和AI创新产品数占全省比重分别超过60%和50%,并连续4年获评全国“最佳引才城市”。到2026年,南京进一步提出认定国家高新技术企业3500家、技术合同成交额达1150亿元、发布1000个应用场景清单、建设40个行业领域集成式场景、推动超400个高价值小切口场景落地,同时汇聚不少于30万名海内外青年人才。这显示出南京不仅重视科技成果本身,更强调从源头创新到场景验证、产业孵化、资本支持和人才供给的完整生态闭环。


制图:天和经济研究所
从创新逻辑上看,武汉的长处在于“把科研和产业更快连接起来”,南京的长处在于“让创新生态更厚、创新企业成长更顺”。前者更像一座成果转化大市场,后者更像一座创新创业大平台。对于国家战略而言,这两种能力都极为重要。武汉可以在科技成果转化、科创产业规模化和国家实验室体系协同中发挥更大作用,南京则可以在创新生态构建、场景开放、硬科技资本联动和高端人才吸引中承担更强功能。
从内需体系看,武汉和南京都在通过消费与投资“双轮驱动”稳住增长,但着力点有所不同。2025年,武汉社会消费品零售总额突破9000亿元、增长4.5%,这对于一座超大城市而言,具有鲜明的标志性意义。这意味着武汉不仅人口规模大,而且消费市场扩容的基础非常厚实,城市商业活力和消费承接能力正在从“区域消费中心”进一步走向“全国重要消费节点”。
2025年,南京市社会消费品零售总额8135.85亿元,同比增长3.5%。以旧换新拉动消费超580亿元,举办“四季有约”消费促进活动1700余场,引进品牌首店463家,旅游接待人次和旅游总收入均位列全省第一,文商旅体展演深度融合效果显著。进入2026年,南京进一步明确社零增长4.5%左右,新增首店300家,推动高品质演出落地,培育银发经济、直播电商、即时零售、宠物经济等增长点。 这说明南京对消费的理解,不只是“把总量做大”,而是更重视消费场景、消费结构和城市品牌之间的联动,把消费扩张嵌入现代服务业升级和城市吸引力提升之中。
投资方面,武汉固定资产投资增长2%,保持正增长;南京工业投资增长12.1%,重大项目年度投资1777.9亿元,招引亿元以上项目1062个。两相比较,武汉更注重稳住投资基本盘和支撑经济总量扩张,南京则更强调工业投资和项目招引对产业升级的牵引作用。
因此可以判断,武汉内需的优势在于“市场大、总量强、承载广”,南京内需的优势在于“组织能力强、场景创新快、消费供给更高端”。如果武汉继续把超大市场优势与新消费、青年消费和数字消费结合起来,消费能级仍有显著上升空间;如果南京继续推动消费与文旅会展、首店经济、夜间经济、平台经济叠加,其消费对高质量发展的支撑作用会更加显著。
开放能力是城市竞争力的重要外显。2025年,武汉外贸进出口总额增长12.7%,武汉港集装箱吞吐量达195万标箱,居长江中上游第一,天河机场旅客吞吐量超3000万人次,三大综保区进出口额突破1200亿元。这说明武汉不仅拥有中部地区最强的航空和航运门户之一,而且开放平台与枢纽通道正在形成联动效应,城市作为全国内陆开放高地的功能更加凸显。
南京的开放优势则体现为港航物流组织能力更强、制度型开放和服务业开放层级更高。2025年南京港集装箱吞吐量超400万标箱,禄口机场国际货邮吞吐量增长33.6%,服务业扩大开放综合试点深入推进,“跨境电商集拼出区”等创新举措在全国推广,江苏(南京)涉外法律服务中心启用,并在生物医药全产业链开放创新上形成全国案例。2026年,南京还将新增有实绩外贸企业300家以上,新增跨境电商独立站50家以上,持续提升中国—中亚贸易畅通合作平台、中欧班列和服务业开放平台能级。

制图:天和经济研究所
由此可见,武汉更像一座面向中部、辐射全国的重要综合交通门户,南京更像一座制度型开放、港航物流、高端服务开放协同发力的高能级开放枢纽。前者的优势在于节点功能强、腹地广、枢纽地位稳;后者的优势在于开放平台多、国际链接深、外向型服务体系成熟。
经济发展最终要体现到人民生活改善上。从民生数据看,武汉和南京都把稳就业、保民生、强服务摆在更加突出的位置。武汉2025年城镇新增就业29.9万人,新增高校毕业生就业创业31.4万人,社会保险新增参保47.3万人次,筹集建设保障性租赁住房5.6万套(间),改造老旧小区258个。这些数据充分表明,武汉作为超大城市,对人口、就业和住房保障的承接能力极强,具备明显的“吸纳型城市”特征。
南京2025年城镇新增就业21.9万人,完成42项民生实事,轨道交通运营里程达524.4公里,完成老旧小区改造138个,免费学前教育惠及7.6万名儿童,长期护理保险惠及群众超3万人,为15.8万人发放育儿补贴,PM2.5年均浓度和优良天数比例均达到有监测记录以来较好水平。这说明南京的治理优势,更多体现在公共服务体系完善、城市基础设施成熟、社会政策精准投放和生态环境持续改善等方面,是一种“品质型民生提升”。

制图:天和经济研究所
从治理导向上看,武汉更突出的是“保承载、扩供给、强托底”,南京更突出的是“提品质、优服务、重精细”。对于未来大城市治理来说,两种路径都具有借鉴意义。特别是在青年人口集聚、住房保障、老龄化应对和公共服务均衡化方面,两市都形成了值得持续关注的经验。
从两市2026年政府工作报告来看,值得关注的不仅是目标数值,更在于目标背后的治理逻辑。武汉2026年提出GDP增长5.5%左右、城镇新增就业25万人以上、居民消费价格涨幅2%左右、居民收入增长与经济增长同步。这一组目标突出了三个鲜明取向:一是继续把稳增长放在重要位置,二是继续把稳就业摆在更加突出的位置,三是强调在扩大总量的同时守住物价和民生底线。
南京2026年则在总体目标之外,进一步通过《2026年市政府主要工作目标任务分解落实方案》把重点任务细化为可操作的指标体系:GDP增长5%以上,一般公共预算收入增长1%左右,社会消费品零售总额增长4.5%左右,技术合同成交额达1150亿元,亿元以上项目招引1200个,智能电网产业规模突破5700亿元,集成电路产业规模达1100亿元,工业机器人产量达6.5万台,认定国家高新技术企业3500家,发布1000个应用场景清单。

制图:天和经济研究所
这说明,武汉2026年的治理重心更偏向于巩固增长态势、稳住大盘、扩大承载力;南京则更偏向于将高质量发展任务拆解为一系列可执行的产业、创新、投资、消费和改革清单,以系统化治理方式提升城市竞争力。前者强调“把势头做起来”,后者强调“把体系做扎实”。
对比武汉与南京,最忌讳的分析方式,是停留在某几个静态指标的高低上。真正重要的是,这两座城市都已经走到了中国大城市竞争的更高阶段:拼的不再是GDP数字,而是谁能更好承接国家战略、谁能更好配置高端资源、谁能更好代表一种可复制的发展模式。
武汉代表的是一种典型的“国家中心城市进位逻辑”。其优势在于规模大、产业全、枢纽强、腹地广、就业吸纳能力强,适合继续在中部崛起、长江经济带高质量发展、全国统一大市场建设和重要先进制造业基地打造中承担更大功能。尤其是在高技术制造业、科技成果转化和枢纽经济方面,武汉已经显现出明显的上升斜率。只要继续补强高端服务业、高品质消费和财政质量,武汉完全有条件进一步增强全国资源配置能力。
南京代表的则是一种“创新型强市稳位升级逻辑”。其核心优势不在于一味追求总量冲高,而在于用创新密度、产业层级、财政质量、开放平台和城市品质构成综合竞争力。南京的软件产业、智能电网、机器人、生物医药、人工智能场景应用、服务业开放平台以及高端人才集聚,已经构成较完整的高质量发展支撑体系。只要继续增强消费总量牵引、推动产业项目落地和强化面向全国的要素配置能力,南京完全有可能把“高能级省会”进一步提升为“更强资源配置型城市”。

因此,武汉和南京不是彼此替代的关系,而是中国大城市高质量发展两种路径的代表。从国家层面看,两市都应继续做强自身长板,并在科创协同、产业链协作、开放平台联动和人才流动方面形成更深层次合作。
第一,要从“赛道视角”而不是“名次视角”观察武汉和南京。城市竞争的关键,不在于某一年GDP相差多少,而在于未来五到十年,谁在先进制造、科技创新、枢纽开放、现代服务和民生治理等关键赛道上更具持续优势。武汉应把总量优势尽快转化为高端资源配置优势,南京应把创新和产业优势尽快转化为更强的全国辐射能力。
第二,要高度重视两市发展逻辑差异背后的政策含义。武汉的政策重点,应持续围绕扩大有效投资、壮大战略性新兴产业、提升高端服务功能、优化消费供给结构展开;南京的政策重点,则应围绕强化创新转化链条、加快重大项目落地、放大开放平台效应、提升消费和产业协同展开。
第三,要鼓励两市在国家战略中形成互补而不是内耗。武汉在中部崛起和长江中游城市群中的门户地位突出,南京在长三角一体化和沿沪宁创新带中的节点功能鲜明。未来完全可以围绕集成电路、人工智能、机器人、生物医药、开放平台、技术转移转化和高端人才交流,探索更高层次的区域合作机制。
第四,要把“数据彰显成绩”进一步转化为“结构识别能力”。武汉的成绩,主要体现在增长速度、产业厚度、就业容量和枢纽能级上;南京的成绩,主要体现在创新质量、产业层级、财政韧性、城市品质和治理精度上。只有识别这种结构性差异,决策层才能真正看清两座城市的发展趋势与政策重点。
综合最新官方数据可以得出清晰判断:武汉正以更大的体量、更快的增速、更强的制造升级势头,持续巩固国家中心城市和中部龙头城市地位;南京则以更优的创新生态、更高的产业能级、更稳的财政质量和更强的城市品质,持续夯实全国重要创新高地和高质量发展样板城市地位。
一座城市的竞争力,从来不只是看谁“跑得快”,也要看谁“跑得稳”、谁“后劲足”、谁“代表未来”。武汉让人看到的是一座超大城市加速进位的气势,南京让人看到的是一座创新名城持续领跑的底气。若以更高站位审视,二者共同构成了中国大城市高质量发展的两个样本:一个样本强调规模跃升与产业做厚,一个样本强调创新引领与质量制胜。
文:天和经济研究所

欢迎投稿:来稿请发送到至cntianhe@sina.com
CopyRight©2024 cntianhe.org.cn All Rights Reserved 天和经济研究所 版权所有
E-mail:cntianhe@sina.com 京ICP备2024042563号-1
联系电话:010-82169629
